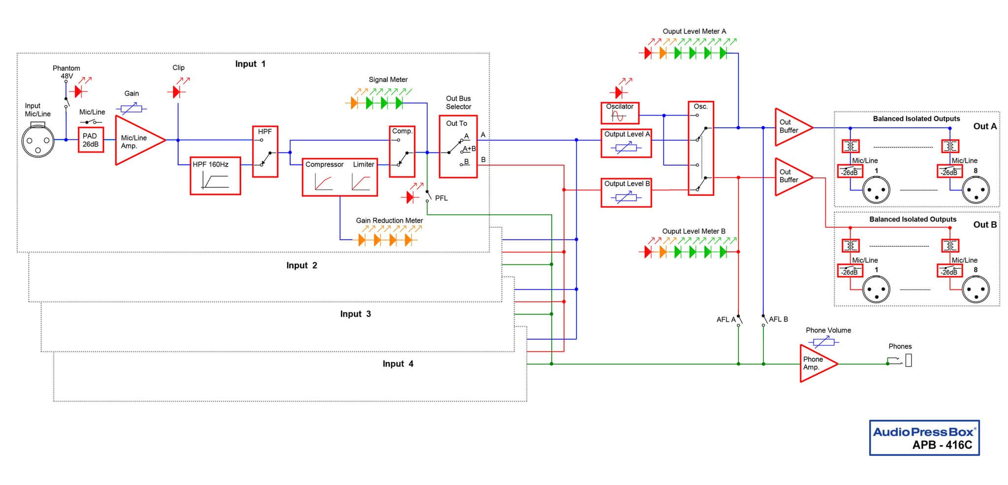
 | +48V para permitir o uso de microfone condensador (capacitivo). Ligue a chave Phantom Power para alimentar o microfone com 24/48V. se você estiver ligando um microfone dinâmico ou que tenha alimentação própria, desligue o Phantom Power |
 | PAD Se você entiver conectanto um microfone na entrada, desligue essa chave. S você estiver conectando um equipamento como um mixer ou um reprodutor de áudio, desligue essa chave |
 | Chave de Roteamento Cada microfone pode ser roteado para um dos barraentos ou para os dois ao mesmo tempo. Isso pode ser útil se você tem dois ou mais entrevistados ou palestrantes e você quer rotear os áudios para trilhas separadas. Assim o resulta será mais facilmente editado depois ou decidir qual das duas utilizar. |
 | AFL Para verificar melhor os níveis você pode isolar a saída de cada barramento e encaminhar ao fone de ouvido |
 | PFL Para verificar o nível em uma entrada específica, ressione essa tecla |
 | COMP Compressor/Limitador Para obter um sinal perfeito na saída, sem saturação ou distorção, você pode ligar esse compressor |
 | HPF (High Pass Filter) Este botão ajuda a evitar a distribuição de ruído de baixa frequência (rumble) como aquele ruído quando se segura o microfone e os impulson tipo pops. Você tem duas opções: full range ou corte de baixas frequência 160 Hz |
 | OSC (Oscilador) Pra testar o nível de sinal que está sendo encaminhado para as saídas, você pode ligar essa chave e gerar um tom senoidal de 1 kHz. Após os receptores ajustarem os níveis de seus gravadores ou equipamentos, você pode desligar esta chave |
 | Transformador Transformadores isoladores, separados para cada saída |
 | Baterias recarregáveis Bateria Li-Ion interna, controlada por microprocessador, com 10 horas de autonomia a plena carga. Sem auto-descarregamento ou efeito memória, sempre pronta para para ser utilizada. Baixo tempo de carregamento comparado com as baterias convencionais. |